Taloushallinto
Lemonsoft Hyväksyntä
Lemonsoft Hyväksyntä kokoaa yhteen kaikki hyväksyttävät asiat. Voit tarkastaa ja hyväksyä osto- ja matkalaskut, maksuerät, myyntilaskut, kirjanpidon tositteet sekä työntekijöiden poissaolot, työtunnit, leimaukset ja palkat. Laskun käsittelijät voivat kirjoittaa laskuille kommentteja, jotka auttavat ostolaskujen käsittelyssä. Hyväksyntäprosessin historiatiedot ja aukoton kirjausketju tuovat toimintaan avoimuutta ja varmistavat, että kaikki etenee hyvän hallintotavan mukaisesti.
Monipuoliset kierrätysjonot
Voit määritellä osto- ja matkalaskuille tarkastajat ja hyväksyjät sekä muodostaa heistä kierrätysjonoja. Ohjelma ehdottaa loogisesti samoja tarkastajia ja hyväksyjiä kuin aiemmilla saman toimittajan laskuilla, mutta voit vapaasti valita myös toisen kierrätysjonon. Kierrätysjonolla on minimisummat ja tarkastusjärjestys. Lisäksi voit lisätä tarkastajia tai hyväksyjiä myös tarkastusvaiheessa. Matkalaskuilla on mahdollista määritellä tarkastajat erikseen hyväksyjän rinnalle. Saat sähköpostin jokaisesta hyväksyttävästä tapahtumasta joko erikseen tai koottuna kerran päivässä. Halutessasi voit määritellä, että näet ainoastaan ostolaskut, jotka on jo tarkastettu.
Visuaalinen tarkastaminen
Suurin osa ostolaskuista saapuu nykyisin verkkolaskuina, jolloin mukana on alkuperäinen kuvatiedosto sekä verkkolaskun rivitiedot. Myös liitteet näkyvät suoraan. Skannatut paperilaskut ja sähköpostilla saadut PDF-laskut voidaan sisällyttää samaan sähköiseen tarkastusprosessiin, jolloin kaikki laskut käsitellään samassa näkymässä. Voit hakea vanhoja ostolaskuja tai tuoda kuitteja ostolaskun liitteiksi, esimerkiksi eKuitti-sovelluksesta tai omalta koneeltasi. Tarkastajien antamat kommentit näkyvät aina, kun laskua käsitellään.

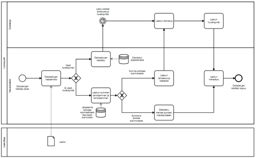
Kuva: Ostolaskujen käsittelyn esimerkkiprosessi.
Ostolaskujen valvonta
Hyväksyntäprosessi varmistaa, että osto- ja matkalaskut käsitellään hyvän hallintotavan mukaisesti. Laskuja, joita ei ole hyväksytty, ei voi maksaa. Voit myös erikseen hyväksyttää ne maksuerät, jotka ovat lähdössä pankkiin. Ostoreskontran hoitaja voi seurata tarkastajien ja hyväksyjien toimintaa ja muistuttaa heitä, jos hyväksyttävät laskut eivät etene ajallaan. Prosessin voi automatisoida ostosopimusten avulla: jos ostolasku vastaa sopimusehtoja, järjestelmä voi ohittaa tarkastuksen automaattisesti. Tämä voi koskea esimerkiksi vuokra-, leasing- tai kiinteitä palvelusopimuksia.

Kuva: Ostolaskujen käsittelyn valvontanäkymä.

Kuva: LemonOnlinen ostolaskujen hyväksyntä mobiilikoossa.
Ajasta ja paikasta riippumaton
Voit hyväksyä laskut verkkoselaimella millä tahansa päätelaitteella: puhelimella, tabletilla tai tietokoneella.
Maksuerien hyväksyntä
Maksuerien hyväksynnällä varmistat, ettei ostoreskontran hoitaja voi lähettää pankkiin virheellisiä maksuja. Maksuerien hyväksyntä ei ole kuitenkaan pakollista, sillä usein riittää, että ostoreskontran hoitaja voi maksaa vain hyväksytyt laskut.
LemonAI
Kun käytössäsi on LemonAI, Lemonsoftin tekoäly, se ehdottaa tilin ja kustannuspaikan vaihtoehtoja ostolaskun riveille. Voit hyväksyä LemonAIn ehdotukset rivikohtaisesti klikkaamalla keltaista alleviivattua tekstiä LemonAIn sarakkeissa, tai hyväksyä ehdotukset kaikille riveille yhdellä kertaa LemonAI-valikon toiminnoilla.

